R 语言绘制数据:图表篇

R 语言有非常多的绘图和数据可视化的包,比如 graphics、lattice、ggplot2 等。这是 R 语言系列的第 9 篇文章,我们会介绍 R 中用来绘图的各种函数。
本文使用的 R 是 4.1.2 版本,运行环境为 Parabola GNU/Linux-libre (x86-64)。
$ R --version
R version 4.1.2 (2021-11-01) -- "Bird Hippie"
Copyright (C) 2021 The R Foundation for Statistical Computing
Platform: x86_64-pc-linux-gnu (64-bit)
R 是自由软件,没有任何担保责任。只要遵守 GNU 通用公共许可证的版本 2 或者版本 3,你就可以对它进行(修改和)再分发。详情见 https://www.gnu.org/licenses/。
折线图
我们以印度全境消费者物价指数(CPI – 乡村/城市)数据集为研究对象,它可以从 https://data.gov.in/catalog/all-india-consumer-price-index-ruralurban-0 下载。选择“截止到 2021 年 11 月” 的版本,用 read.csv 函数读取下载好的文件,如下所示:
> cpi <- read.csv(file="CPI.csv", sep=",")
> head(cpi)
Sector Year Name Andhra.Pradesh Arunachal.Pradesh Assam Bihar
1 Rural 2011 January 104 NA 104 NA
2 Urban 2011 January 103 NA 103 NA
3 Rural+Urban 2011 January 103 NA 104 NA
4 Rural 2011 February 107 NA 105 NA
5 Urban 2011 February 106 NA 106 NA
6 Rural+Urban 2011 February 105 NA 105 NA
Chattisgarh Delhi Goa Gujarat Haryana Himachal.Pradesh Jharkhand Karnataka
1 105 NA 103 104 104 104 105 104
2 104 NA 103 104 104 103 104 104
3 104 NA 103 104 104 103 105 104
4 107 NA 105 106 106 105 107 106
5 106 NA 105 107 107 105 107 108
6 105 NA 104 105 106 104 106 106
...
以 Punjab 州为例,对每年各月份的 CPI 值求和,然后用 plot 函数画一张折线图:
> punjab <- aggregate(x=cpi$Punjab, by=list(cpi$Year), FUN=sum)
> head(punjab)
Group.1 x
1 2011 3881.76
2 2012 4183.30
3 2013 4368.40
4 2014 4455.50
5 2015 4584.30
6 2016 4715.80
> plot(punjab$Group.1, punjab$x, type="l", main="Punjab Consumer Price Index upto November 2021", xlab="Year", ylab="Consumer Price Index")
plot 函数可以传入如下参数:
| 参数 | 描述 |
|---|---|
x | 向量类型,用于绘制 x 轴的数据 |
y | 向量或列表类型,用于绘制 y 轴的数据 |
type | 设置绘图类型:p 画点;l 画线;o 同时画点和线,且相互重叠;s 画阶梯线;h 画铅垂线 |
xlim | x 轴范围 |
ylim | y 轴范围 |
main | 标题 |
sub | 副标题 |
xlab | x 轴标题 |
ylab | y 轴标题 |
axes | 逻辑型,是否绘制坐标轴 |
结果如图 1。

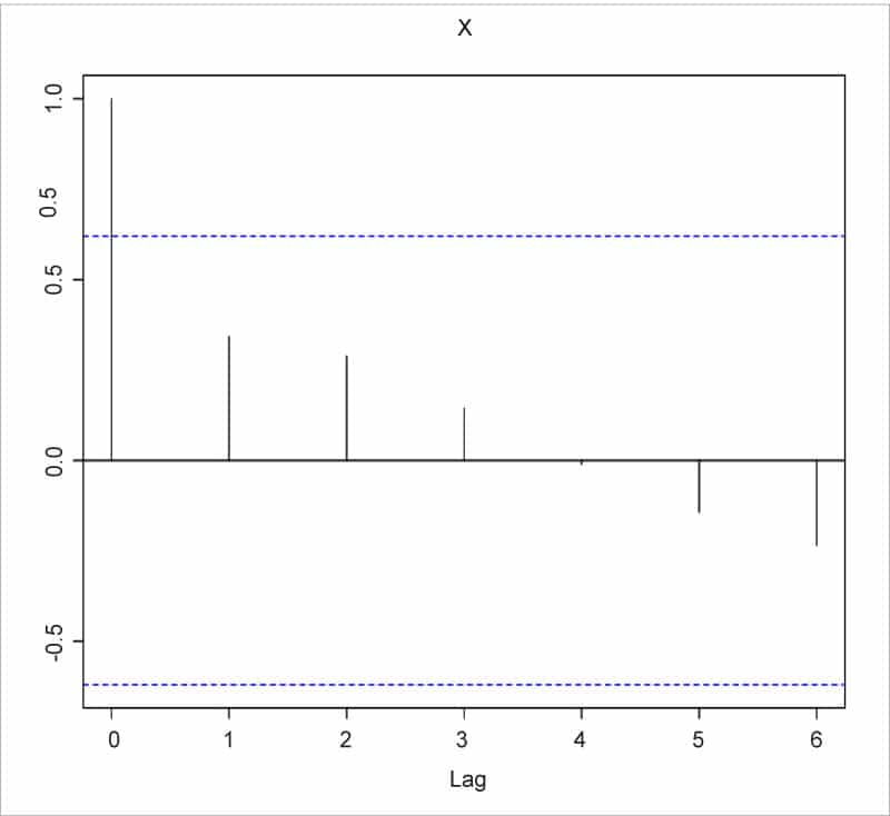
自相关图
自相关图能在时序分析中展示一个变量是否具有自相关性,可以用 R 中的 acf 函数绘制。acf 函数可以设置三种自相关类型:correlation、covariance 或 partial。图 2 是 Punjab 州 CPI 值的自相关图,x 表示 CPI。
acf(punjab$x,main='x')

acf 函数可以传入以下参数:
| 参数 | 描述 |
|---|---|
x | 一个单变量或多变量的时序对象,或者一个数值向量或数值矩阵 |
lag.max | 最大滞后阶数 |
type | 字符型,设置所计算的自相关类型:correlation、covariance 或 partial |
plot | 逻辑性,若 TRUE 则绘制图像,若 FALSE 则打印传入数据的描述信息 |
i | 一组要保留的时差滞后 |
j | 一组要保留的名称或数字 |
柱状图
R 中画柱状图的函数是 barplot。下面的代码用来画 Punjab 州 CPI 的柱状图,如图3:
> barplot(punjab$x, main="Punjab Consumer Price Index", sub="Upto November 2021", xlab="Year", ylab="Consumer Price Index", col="navy")

barplot 函数的使用方法非常灵活,可以传入以下参数:
| 参数 | 描述 |
|---|---|
height | 数值向量或数值矩阵,包含用于绘图的数据 |
width | 数值向量,用于设置柱宽 |
space | 柱间距 |
beside | 逻辑型,若 FALSE 则绘制堆积柱状图,若 TRUE 则绘制并列柱状图 |
density | 数值型,设置阴影线的填充密度(条数/英寸),默认为 NULL,即不填充阴影线 |
angle | 数值型,填充线条的角度,默认为 45 |
border | 柱形边缘的颜色 |
main | 标题 |
sub | 副标题 |
xlab | x 轴标题 |
ylab | y 轴标题 |
xlim | x 轴范围 |
ylim | y 轴范围 |
axes | 逻辑型,是否绘制坐标轴 |
用 help 命令可以查看 barplot 函数的详细信息:
> help(barplot)
barplot package:graphics R Documentation
Bar Plots
Description:
Creates a bar plot with vertical or horizontal bars.
Usage:
barplot(height, ...)
## Default S3 method:
barplot(height, width = 1, space = NULL,
names.arg = NULL, legend.text = NULL, beside = FALSE,
horiz = FALSE, density = NULL, angle = 45,
col = NULL, border = par("fg"),
main = NULL, sub = NULL, xlab = NULL, ylab = NULL,
xlim = NULL, ylim = NULL, xpd = TRUE, log = "",
axes = TRUE, axisnames = TRUE,
cex.axis = par("cex.axis"), cex.names = par("cex.axis"),
inside = TRUE, plot = TRUE, axis.lty = 0, offset = 0,
add = FALSE, ann = !add && par("ann"), args.legend = NULL, ...)
## S3 method for class 'formula'
barplot(formula, data, subset, na.action,
horiz = FALSE, xlab = NULL, ylab = NULL, ...)
饼图
绘制饼图时要多加注意,因为饼图不一定能展示出各扇形间的区别。(LCTT 译注:根据统计学家和一些心理学家的调查结果,这种以比例展示数据的统计图形 实际上是很糟糕的可视化方式,因此,R 关于饼图的帮助文件中清楚地说明了并不推荐使用饼图,而是使用条形图或点图作为替代。) 用 subset 函数获得 Gujarat 州在 2021 年 1 月 Rural、Urban、Rurual+Urban 的 CPI 值:
> jan2021 <- subset(cpi, Name=="January" & Year=="2021")
> jan2021$Gujarat
[1] 153.9 151.2 149.1
> names <- c('Rural', 'Urban', 'Rural+Urban')
使用 pie 函数为 Gujarat 州的 CPI 值生成饼图,如下所示:
> pie(jan2021$Gujarat, names, main="Gujarat CPI Rural and Urban Pie Chart")

pie 函数可以传入以下参数:
| 参数 | 描述 |
|---|---|
| `x | 元素大于 0 的数值向量 |
label | 字符向量,用于设置每个扇形的标签 |
radius | 饼图的半径 |
clockwise | 逻辑型,若 TRUE 则顺时针绘图,若 FALSE 则逆时针绘图 |
density | 数值型,设置阴影线的填充密度(条数/英寸),默认为 NULL,即不填充阴影线 |
angle | 数值型,填充线条的角度,默认为 45 |
col | 数值向量,用于设置颜色 |
lty | 每个扇形的线条类型 |
main | 标题 |
箱线图
(LCTT 译注:箱线图主要是 从四分位数的角度出发 描述数据的分布,它通过最大值(Q4)、上四分位数(Q3)、中位数(Q2)、下四分位数(Q1) 和最小值(Q0)五处位置来获取一维数据的分布概况。我们知道,这五处位置之间依次包含了四段数据,每段中数据量均为总数据量的 1/4。通过每一段数据占据的长度,我们可以大致推断出数据的集中或离散趋势。长度越短,说明数据在该区间上越密集,反之则稀疏。)
箱线图能够用“ 须线 whisker ” 展示一个变量的 四分位距 Interquartile Range (简称 IQR=Q3-Q1)。用上下四分位数分别加/减内四分位距,再乘以一个人为设定的倍数 range(见下面的参数列表),得到 range * c(Q1-IQR, Q3+IQR),超过这个范围的数据点就被视作离群点,在图中直接以点的形式表示出来。
boxplot 函数可以传入以下参数:
| 参数 | 描述 |
|---|---|
data | 数据框或列表,用于参数类型为公式的情况 |
x | 数值向量或者列表,若为列表则对列表中每一个子对象依次作出箱线图 |
width | 设置箱子的宽度 |
outline | 逻辑型,设置是否绘制离群点 |
names | 设置每个箱子的标签 |
border | 设置每个箱子的边缘的颜色 |
range | 延伸倍数,设置箱线图末端(须)延伸到什么位置 |
plot | 逻辑型,设置是否生成图像,若 TRUE 则生成图像,若 FALSE 则打印传入数据的描述信息 |
horizontal | 逻辑型,设置箱线图是否水平放置 |
用 boxplot 函数绘制部分州的箱线图:
> names <- c ('Andaman and Nicobar', 'Lakshadweep', 'Delhi', 'Goa', 'Gujarat', 'Bihar')
> boxplot(cpi$Andaman.and.Nicobar, cpi$Lakshadweep, cpi$Delhi, cpi$Goa, cpi$Gujarat, cpi$Bihar, names=names)

QQ 图
QQ 图 Quantile-Quantile plot 可以用来对比两个数据集,也可以用来检查数据是否服从某种理论分布。qqnorm 函数能绘制正态分布 QQ 图,可以检验数据是否服从正态分布,用下面的代码绘制 Punjab 州 CPI 数据的 QQ 图:
> qqnorm(punjab$x)

qqline 函数可以向正态分布 QQ 图上添加理论分布曲线,它可以传入以下参数:
| 参数 | 描述 |
|---|---|
x | 第一个数据样本 |
y | 第二个数据样本 |
datax | 逻辑型,设置是否以 x 轴表示理论曲线的值,默认为 FALSE |
probs | 长度为 2 的数值向量,代表概率 |
xlab | x 轴标题 |
ylab | y 轴标题 |
qtype | [1,9] 内的整数,设置分位计算类型,详情见 help(quantile) 的类型小节 |
等高图
等高图可以描述三维数据,在 R 中对应的函数是 contour,这个函数也可以用来向已有的图表添加等高线。等高图常与其他图表一起使用。我们用 contour 对 R 中的 volcano 数据集(奥克兰的火山地形信息)绘制等高图,代码如下:
> contour(volcano)

contour 函数的常用参数如下:
| 参数 | 描述 |
|---|---|
x,y | z 中数值对应的点在平面上的位置 |
z | 数值向量 |
nlevels | 设置等高线的条数,调整等高线的疏密 |
labels | 等高线上的标记字符串,默认是高度的数值 |
xlim | 设置 x 轴的范围 |
ylim | 设置 y 轴的范围 |
zlim | 设置 z 轴的范围 |
axes | 设置是否绘制坐标轴 |
col | 设置等高线的颜色 |
lty | 设置线条的类型 |
lwd | 设置线条的粗细 |
vfont | 设置标签字体 |
等高线之间的区域可以用颜色填充,每种颜色表示一个高度范围,如下所示:
> filled.contour(volcano, asp = 1)
# asp 为图形纵横比,即 y 轴上的 1 单位长度和 x 轴上 1 单位长度的比率
填充结果见图 8。

掌握上述内容后,你可以尝试 R 语言 graphics 包中的其他函数和图表(LCTT 译注:用 help(package=graphics) 可以查看 graphics 包提供的函数列表)。
via: https://www.opensourceforu.com/2022/05/plotting-data-in-r-graphs/
作者:Shakthi Kannan 选题:lkxed 译者:tanloong 校对:wxy