Kubernetes 基础:首先学习如何使用
不要被新项目分心,而是专注于取得你的 Kubernetes 翻斗车驾驶执照。

在本系列的前两篇文章中,我解释了为何 Kubernetes 像翻斗车,并且想要理解像 Kubernetes(和翻斗车,起重机等)这样优雅、专业工具总是有学习曲线的。本文是下一步:学习如何驾驶。
最近,我在 Reddit 上看到了一个关于重要的 Kubernetes 项目的帖子。人们似乎很想知道他们应该学习如何开始使用 Kubernetes。“驾驶翻斗车的类比”有助于确保这个问题回到轨道上去。在这个帖子中的某个人提到,除非必要,你不应该运行自己的镜像仓库,所以人们开始逐渐接受驾驭 Kubernetes 而不是构建它的想法。
API 是 Kubernetes 的引擎和变速器。像翻斗车的方向盘、离合器、汽油和制动踏板一样,用于构建应用程序的 YAML 或 JSON 文件是机器的主要接口。当你第一次学习 Kubernetes 时,这应该是你的主要关注点。了解你的控制部件。不要分心于最新和最大的那些项目。当你刚学会开车时,不要尝试驾驶实验性的翻斗车。相反,请专注于基础知识。
定义状态和实际状态
首先,Kubernetes 遵循定义状态和实际状态的原则。

人类(开发人员/系统管理员/运维人员)使用他们提交给 Kubernetes API 的 YAML/JSON 文件指定定义的状态。然后,Kubernetes 使用控制器来分析 YAML/JSON 中定义的新状态与集群中的实际状态之间的差异。
在上面的例子中,Replication Controller 可以看到用户指定的三个 pod 之间的差异,其中一个 pod 正在运行,并调度另外两个 Pod。如果你登录 Kubernetes 并手动杀死其中一个 Pod,它会不断启动另一个来替换它。在实际状态与定义的状态匹配之前,Kubernetes 不会停止。这是非常强大的。
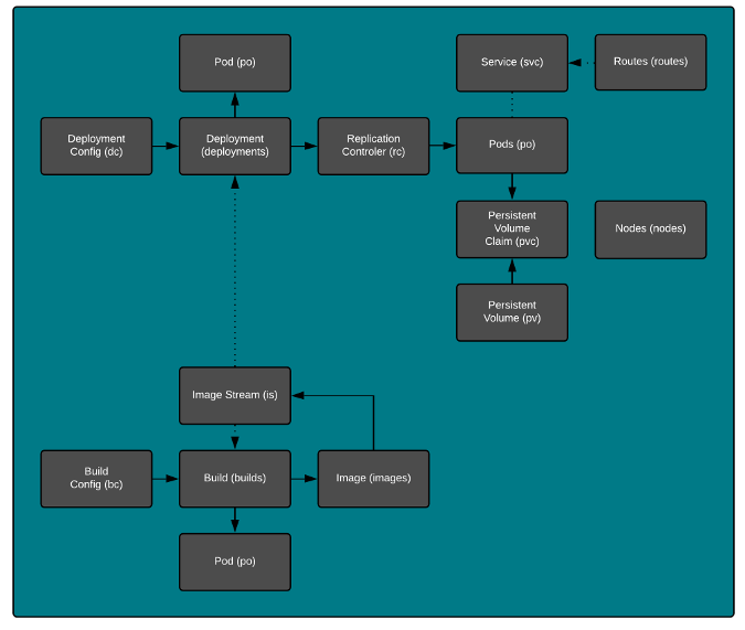
原语
接下来,你需要了解可以在 Kubernetes 中指定的原语。

这些原语不仅仅有 Pod,还有 部署 Deployment 、 持久化卷声明 Persistent Volume Claim 、 服务 Service , 路由 route 等。使用支持 Kubernetes 的平台 OpenShift,你可以添加 构建 build 和 BuildConfig。你大概需要一天左右的时间来了解这些原语。你可以在你的用例变得更加复杂时再深入了解。
将原生开发者映射到传统 IT 环境
最后,考虑这该如何映射到你在传统 IT 环境中的操作。

尽管是一个技术问题,但用户一直在尝试解决业务问题。从历史上看,我们使用诸如 剧本 playbook 之类的东西将业务逻辑与单一语言的 IT 系统绑定起来。对于运维人员来说,这很不错,但是当你尝试将其扩展到开发人员时,它会变得更加繁琐。
直到 Kubernete 出现之前,我们从未能够以原生开发者的方式真正同时指定一组 IT 系统应如何表现和交互。如果你考虑一下,我们正在使用在 Kubernetes 中编写的 YAML/JSON 文件以非常便携和声明的方式扩展了管理存储、网络和计算资源的能力,但它们总会映射到某处的“真实”资源。我们不必以开发者身份担心它。
因此,快放弃关注 Kubernetes 生态系统中的新项目,而是专注开始使用它。在下一篇文章中,我将分享一些可以帮助你使用 Kubernetes 的工具和工作流程。
via: https://opensource.com/article/19/6/kubernetes-basics
作者:Scott McCarty 选题:lujun9972 译者:geekpi 校对:wxy